• 人才引进
  • 图书馆
  • 信息公开
  • 邮箱系统
  • 学术期刊
  • 校园缴费
  • 智慧校园
  • 学校OA系统
  • English

老网站数据

武昌理工学子在“优贝杯”儿童自行车创意设计大赛中获佳绩

校对: 责编: 终审: 时间:2017-03-04 阅读:

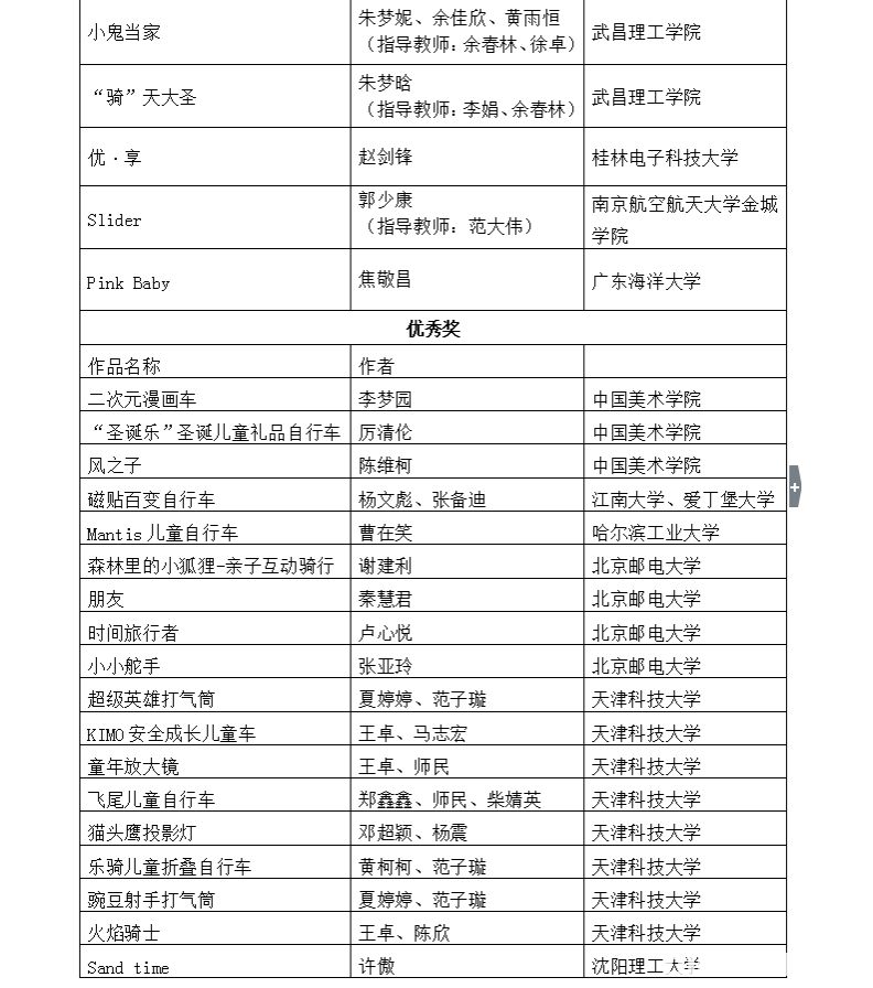
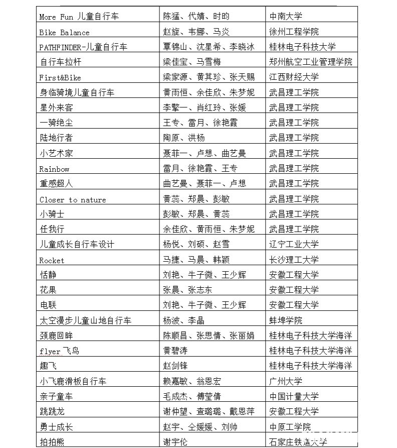
中南在线3月3日消息(通讯员 熊伟 报道)日前,2016“优贝杯” 儿童自行车创意设计大赛公布评奖结果,武昌理工学院艺术设计学院学子在该项赛事中成绩喜人,共获得银奖1项(金奖空缺),铜奖4项,优秀奖10项,该校获最佳指导院校奖,共获得奖金2万元。

本次大赛由中国自行车协会指导,北京优贝百祺儿童用品有限公司主办。大赛于2016年9月15日启动,2017年1月15日结束,历时4个月,共吸引海内外520所院校、设计公司和设计爱好者共4500人参与,其中包括工业设计、产品设计、玩具设计、艺术设计等相关专业的师生、专业设计师及个人设计爱好者参赛,共收到有效设计方案1500余件。 武昌理工学院艺术设计学院产品设计系秉承该院“以赛促学,以赛创绩”的理念,积极组织13、14、15级学生参与本次大赛,共提交设计作品42件。经过比赛主办单位的严格评审,13级学生叶晓桐的设计作品《Safe Riding》凭借新颖的创意,从1500余件作品中脱颖而出,获得银奖和1万元的奖金。张恒、徐艳霞等8名同学的四件作品《Wind Walker 风行者儿童自行车》、《Free Angle》、《小鬼当家》、《“骑”天大圣》均获得铜奖和2000元奖金。《星外来客》、《一骑绝尘》、《陆地行者》等十件作品获得优秀奖。(完)

老网站数据

CopyRight © 武昌理工学院 版权所有

技术支持:武昌理工学院网络中心    鄂ICP备11008201号-1    鄂公网安备 42011502000109号